PCM 32bit 2ch 3.07MHz / 8ch 768KHz
DSD 2ch 98.3MHz(2048) / 8ch 24.5MHz(512)
Differential Output
Internal PLL 10MHz Support
External PLL Support
90.3/98.3MHz Oscillator Support 
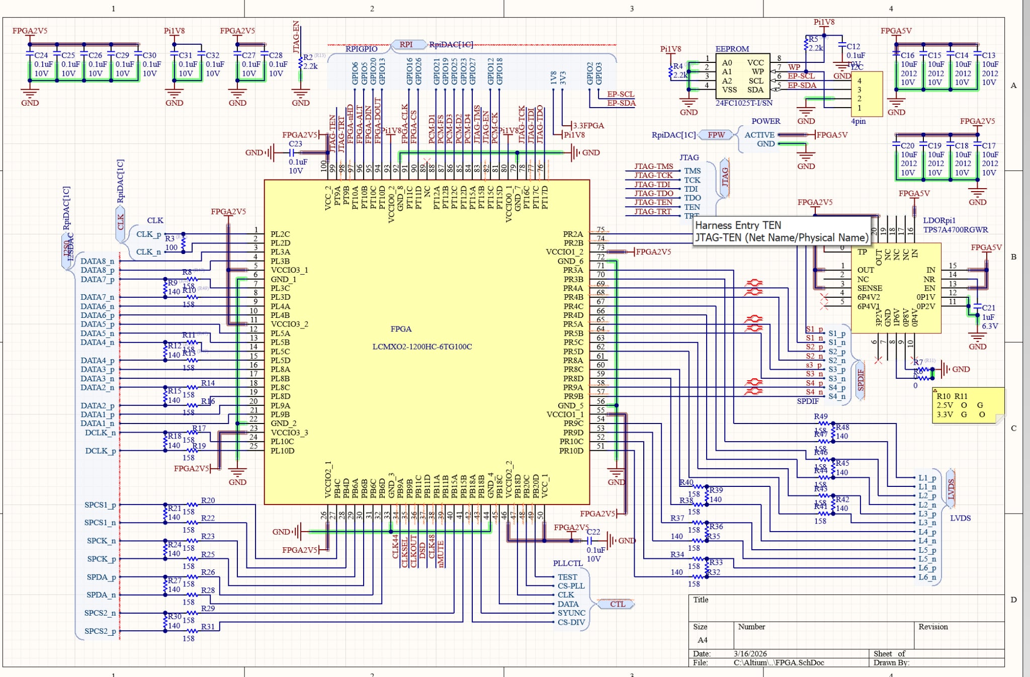
demuxer : LCMXO2-1200HC-6TG100C
controll script : 24FC1025T-I/SN
Modified on: Mon, 16 Mar, 2026 at 2:52 PM
PCM 32bit 2ch 3.07MHz / 8ch 768KHz
DSD 2ch 98.3MHz(2048) / 8ch 24.5MHz(512)
Differential Output
Internal PLL 10MHz Support
External PLL Support
90.3/98.3MHz Oscillator Support 
demuxer : LCMXO2-1200HC-6TG100C
controll script : 24FC1025T-I/SN
Did you find it helpful? Yes No
Send feedback