
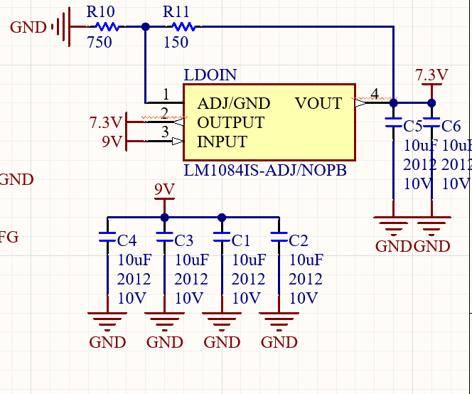
It generates heat because it is powered by an LDO.
Add a heat sink when using high voltages.
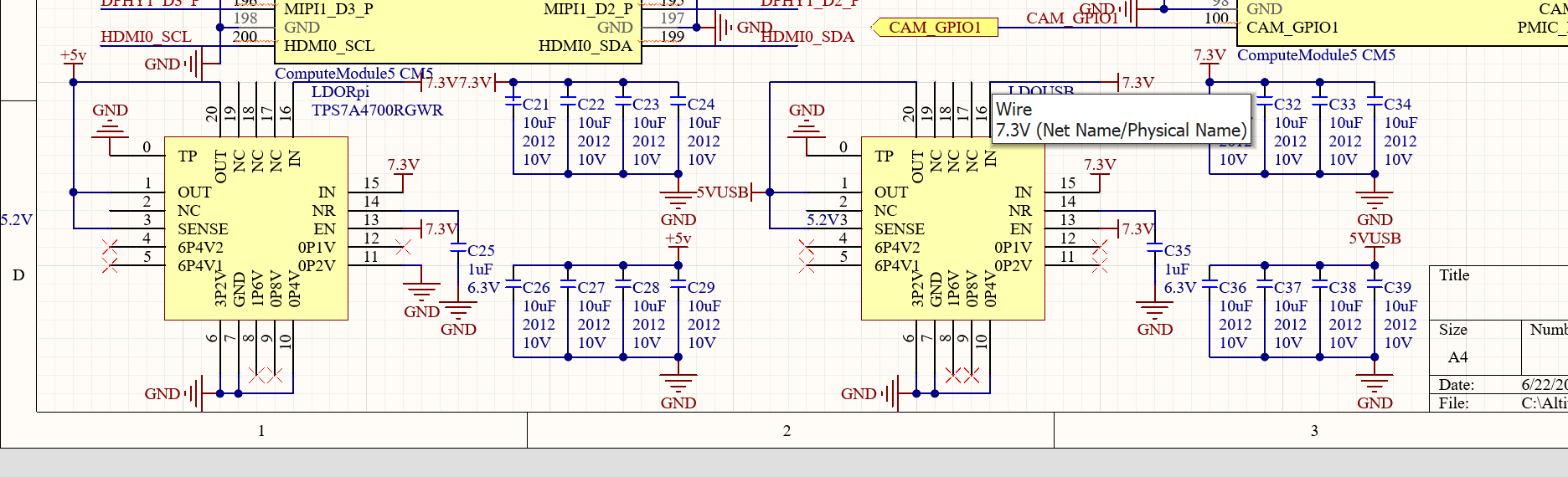
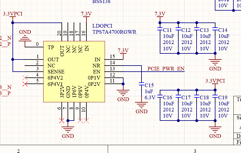
1st LDO

2nd LDO

start trigger

Modified on: Sun, 22 Jun, 2025 at 1:17 AM

It generates heat because it is powered by an LDO.
Add a heat sink when using high voltages.
1st LDO

2nd LDO

start trigger

Did you find it helpful? Yes No
Send feedback