
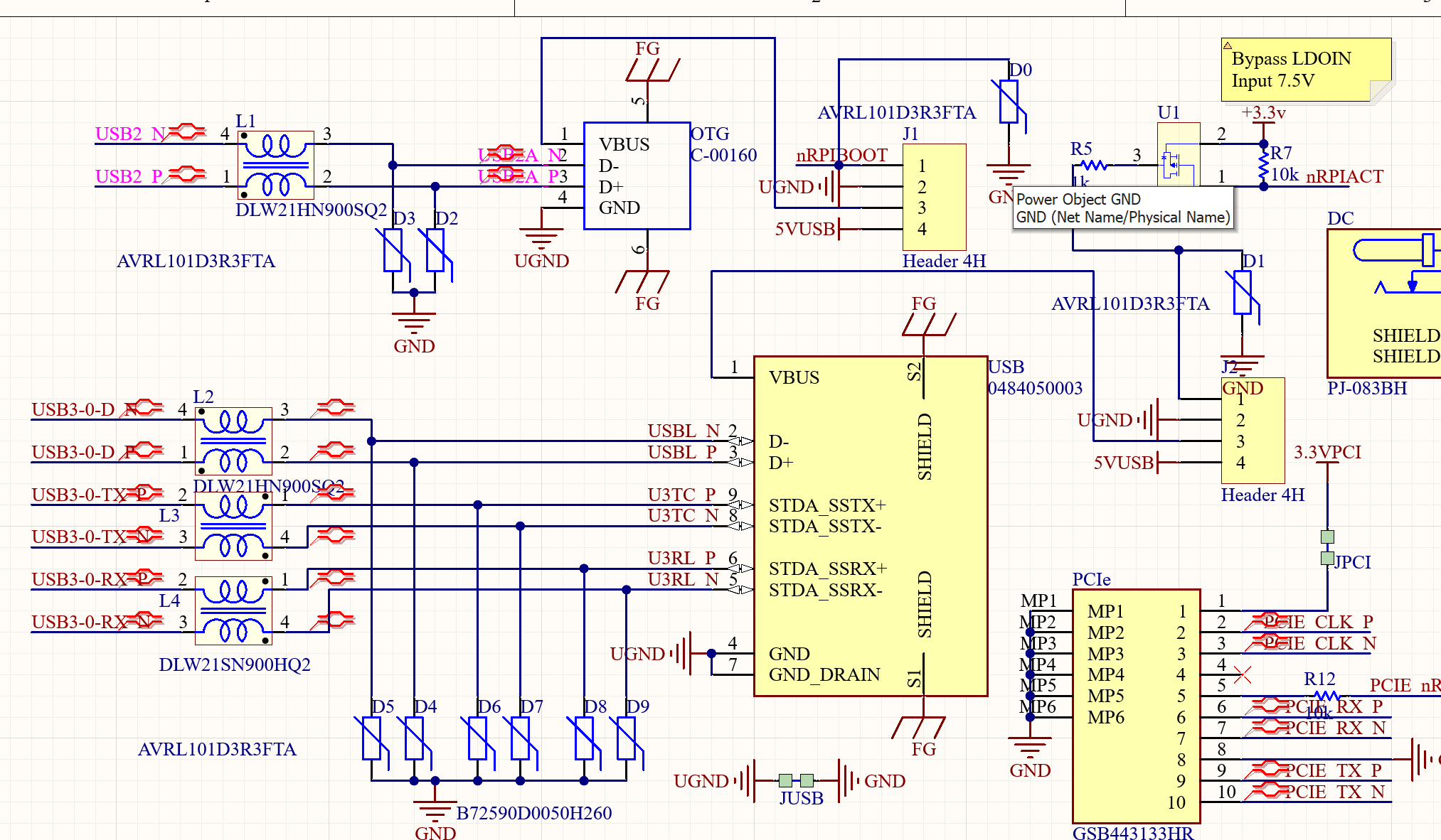
When using USB VBUS, short-circuit pins 3-4 of J1 J2.
When OPEN, VBUS is not supplied.

Modified on: Sun, 22 Jun, 2025 at 12:54 AM

When using USB VBUS, short-circuit pins 3-4 of J1 J2.
When OPEN, VBUS is not supplied.

Did you find it helpful? Yes No
Send feedback