Operation is not guaranteed
This is a prototype model for evaluation demonstration.
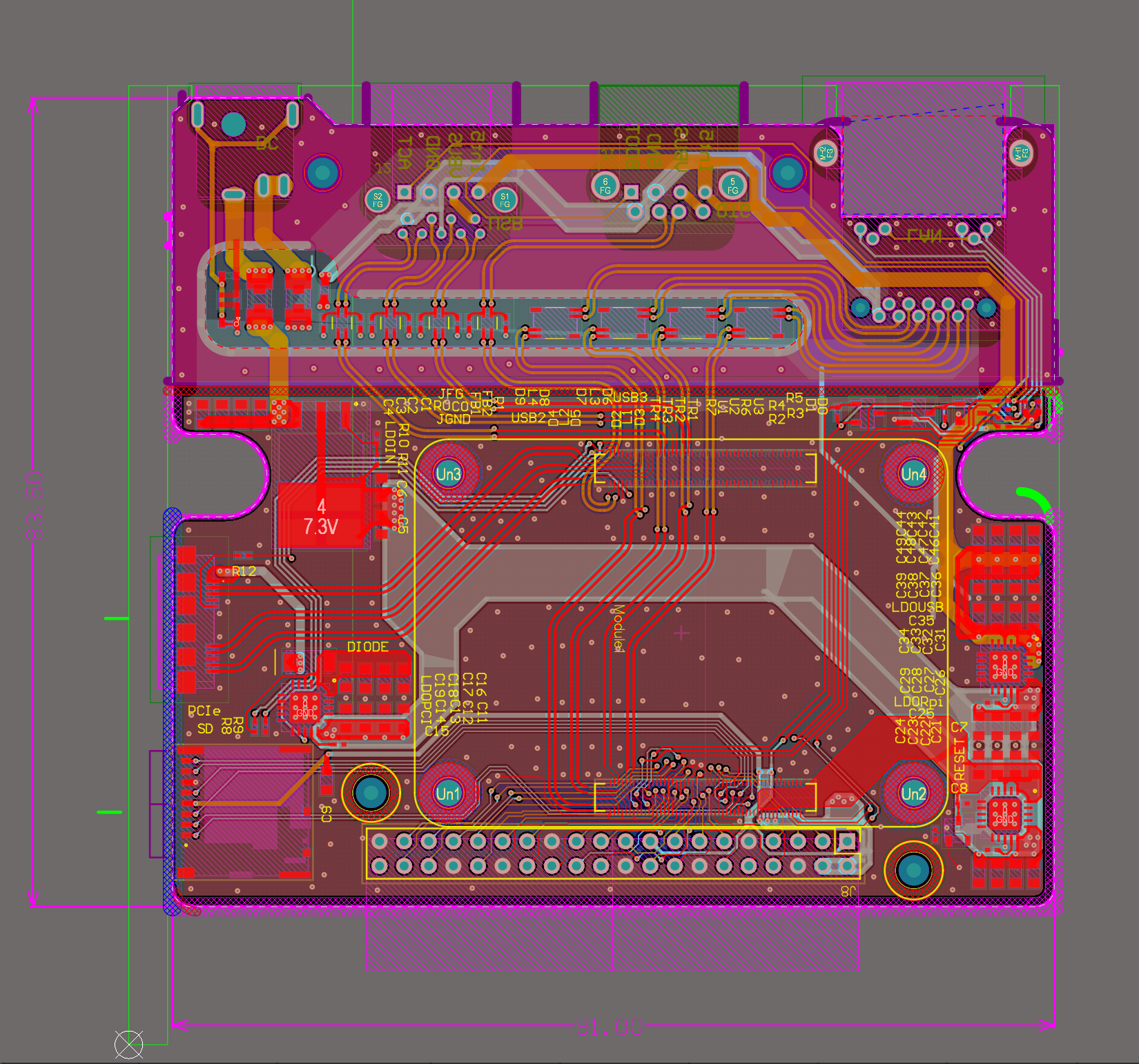
Assembly sample of RaspberryPi CM5
CAD data can be downloaded.



Waveshare 12915


Modified on: Wed, 4 Jun, 2025 at 12:51 PM
Operation is not guaranteed
This is a prototype model for evaluation demonstration.
Assembly sample of RaspberryPi CM5
CAD data can be downloaded.



Waveshare 12915


Did you find it helpful? Yes No
Send feedback